欧冠官网
首页
欧冠官网
党群工作
教学工作
师资队伍
学科科研
学团工作
招生就业
实验中心
社会服务
实践创新
相关下载
领导信箱
图片新闻
通知公告
学院新闻
专业介绍
学院简介
学院领导
院设机构
组织机构
政策法规
组织动态
学习园地
教学机构
教学制度
培养方案
精品课程
科技活动
骨干教师
研究生导师
学科建设
相关制度
成果展示
科研管理
学生管理
学生组织
学生获奖
活动展示
学生社团
工作动态
招聘信息
就业技巧指导
研究生招生
中心简介
相关制度
仪器设备
职业技能鉴定
产学研结合
培训咨询
中心简介
中心动态
院内下载
领导信箱
学科科研
学科建设
相关制度
成果展示
科研管理
科研管理
您的位置:
首页
>
学科科研
>
科研管理
>
正文
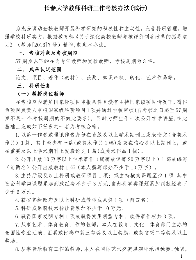
欧冠中文官网关于印发《欧冠中文官网教师科研工作考核办法(试行)》的通知
2024-04-17 15:09
欧冠官网新媒体中心
【
关闭窗口
】
访问量人数:
版权所有:
欧冠(中国区)官方网站-OfficialWebsite 联系电话:0431-85115711